中国·yl23455永利(集团)有限公司-官方网站
首 页
集团概况
集团介绍
成员单位
新闻中心
领导关怀
集团要闻
一线动态
媒体聚焦
产业服务
交通运输
航空
供应链
综合能源
交通建设
资产运营
科技信息
党建园地
党建品牌
工会园地
活动动态
廉政园地
企业文化
yl23455永利集团
企业愿景
企业核心价值观
公告公示
最新公告
招聘信息
信息公开
当前页:
首页
>
公告公示
>
最新公告
公告公示
最新公告
招聘信息
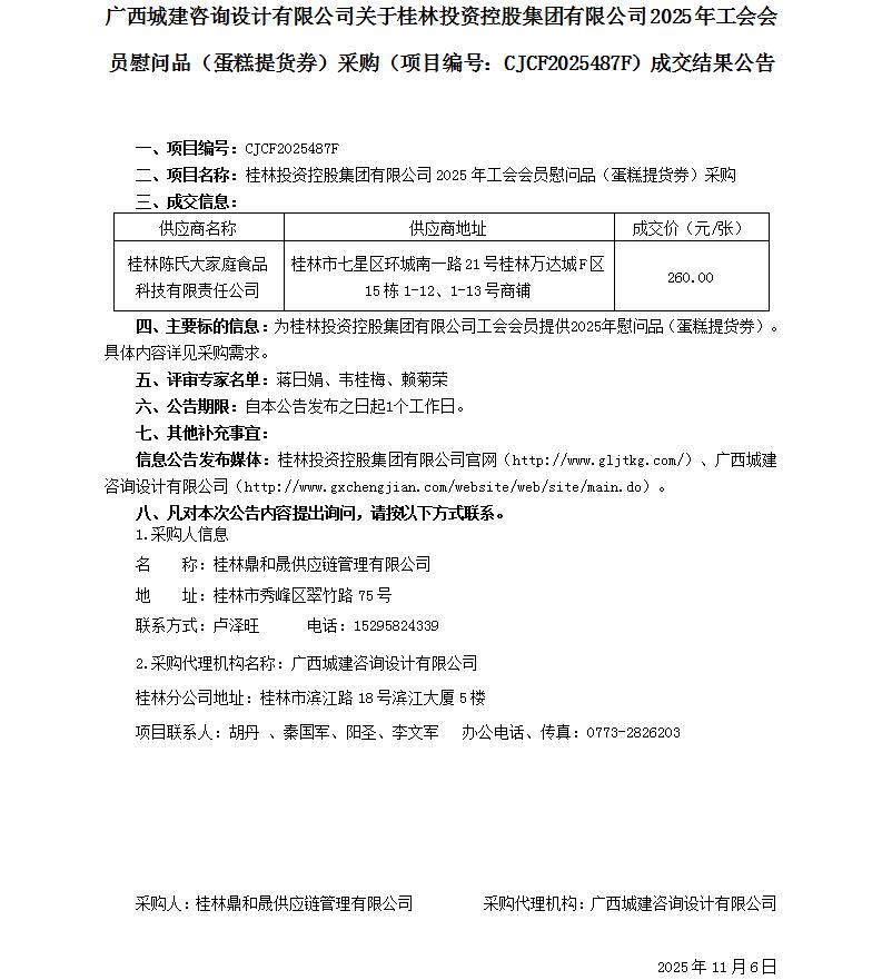
广西城建咨询设计有限公司关于yl23455永利集团官网2025年工会会员慰问品(蛋糕提货券)采购(项目编号:CJCF2025487F)成交结果公告
发布时间:2025-11-06
Copyright © 中国·yl23455永利(集团)有限公司-官方网站 版权所有
桂ICP备2023009829号-1
技术支持:
鼎耀科技
Powered by SiteServer CMS